Investfeed is going to revolutionalise the social network industry.

in #blockchain8 years ago (edited)

Disclaimer: This is not a financial advice nor an investment advice, it is simply a review of the investfeed platform.


 InvestFeed is the first incentivized next-generation social investment network for cryptocurrencies. Since the company’s inception in 2014, investFeed attracted a community of 15,000+ users, with over 200,000 live feeds, sharing market trading insights. Across Q3 2017, investFeed is pivoting from US equities to cryptocurrencies due to both user demand and the extraordinary growth of blockchain based assets. investFeed’s new platform allows the cryptocurrency community to establish professional relationships, promote user content and share rewards-based trading ideas. investFeed is conducting a crowd sale from July 23, 2017 to raise capital for the development of the cryptocurrency-specific platform, and to issue FEED tokens to participants. 


Here are my video review of the app current state


Here are my video review of the website current state

 Primary Platform Features 

 Social Networking 

Capabilities for industry professionals, media entities, traders, enthusiasts, newcomers, and blockchain companies.

▪ Member profiles with optional advanced fields for strategy and trader performance, networking, career profiles, company profile, and more 

▪ Cross platform real-time member to member direct messaging ▪ Ability to post and apply to blockchain industry related careers.

 ▪ Commenting, liking, sharing, member generated content.

 Live Streaming Feeds and Channels 

Live streaming of feeds and channels for all current and upcoming cryptocurrencies and projects based on currency ticker or project name. Members can interact with these feeds in the following ways: 

▪ Share 500 character posts into the stream 

▪ Publish and share full articles with embedded multimedia into the stream 

▪ Upload and share audio/video multimedia into the stream 

▪ Share portfolio holdings, performance, and trade activity into the stream. The depth of this information can be set by the contributor 

Fundamental Cryptocurrency Market Data 

▪ Charts 

▪ Streaming weighted average price

 ▪ Multiple exchange prices and volumes 

▪ Fundamental data

 Trending Assets and Watchlist Signals 

▪ See what's trending with project and cryptocurrency sentiment indicators, heatmaps, and trending alerts based on crowd sentiment and order activity 

▪ Import your cryptocurrency portfolio and/or create a watchlist 

▪ Up to the minute blockchain and cryptocurrency industry and project news, announcements, and analysis

 ▪ Streams for new projects, including analysis from investFeed internal team.

 Wallet and Exchange Integration 

▪ investFeed will enable members to place trades directly on the platform using their existing cryptocurrency accounts Ethereum, Bitcoin, exchanges, wallets, etc via 3rd party integrations 

▪ Multiple account portfolio aggregation 

 Advanced Trader Tools 

▪ Technical analysis cryptocurrency screener tool 

▪ Advanced portfolio analysis and robo-advisory algorithms 

▪ Back-testing tools for data analysis and quantitative trading strategies 

 INVESTFEED TOKEN 

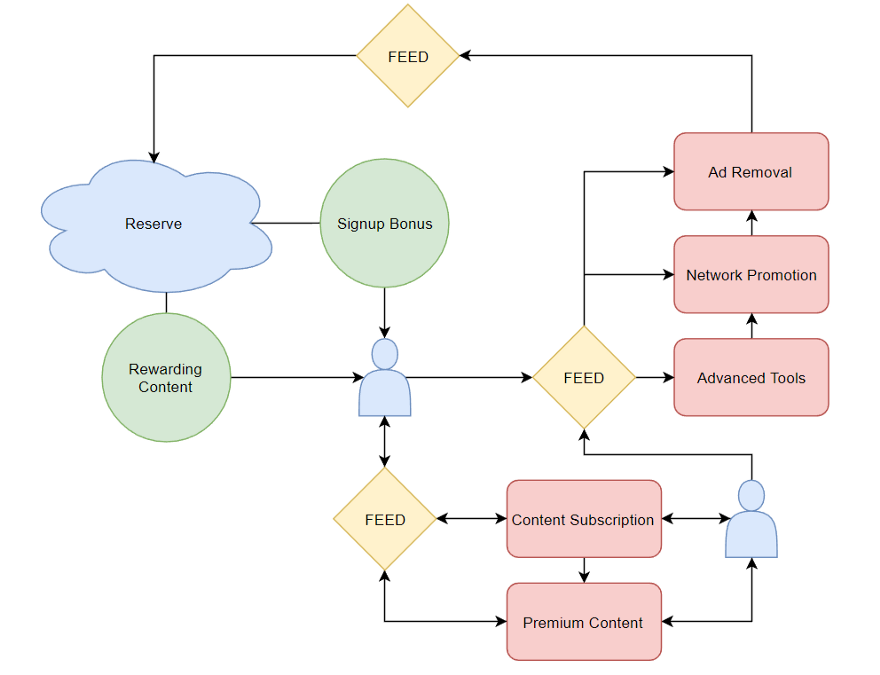
Ethereum enables the creation of ERC20 tokens, which can be used in an incentive system to replace intermediaries. In investFeed’s system, FEED Tokens (IFT) will play a key role in providing economic incentives so that the rational behavior of individuals results in common good. Unlike in Twitter where volunteers must donate their time to contribute and validate information, on investFeed’s platform, contributors will be rewarded for their work and incentivized to continue increasing the value of the community ecosystem. 

 The Role of FEED Tokens 

Watch Ronald the founder talking about investfeed:


To transition from Equities to Digital Currencies formatting, INVESTFEED is conducting the following Initial Coin Offering with the details outlined below:

- START DATE: 23RD July 2017 

- END DATE: 07th August 2017

- PRICE PER ETH: 1 ETH = 10,000 FEED (IFT)

- MAXIMUM FUND TO REACH: 28,000 ETH

- HARD CAP TOKEN SUPPLY: 355,000,000 FEED 

You may buy FEED TOKEN here:  https://tokensale.investfeed.com/


Investfeed SLACK: https://goo.gl/jd7Brg


Investfeed SITE: https://investfeed.com/


Investfeed WHITEPAPER: https://tokensale.investfeed.com/#whitepaper


MY BITCOINTALK PROFILE LINK: https://bitcointalk.org/index.php?action=profile;u=982083


You can also donate to my channel for better quality videos through the following addresses.

BITCOIN--- 1NHdoZceypJWHrzh7jmeE9Y6nGAKN8Jxn3

ETHEREUM--- 0x3e3554c0dba7ff2660c0d099f2e9df977578fcfe

NEM--- ND2JRPQIWXHKAA26INVGA7SREEUMX5QAI6VU7HNR

WINGS--- 0x048d181fd5e1b5bf848072824b31ffd49d01b39c

BITCONNECT--- 8d7NE4Z38Z3ksJKHUfxen2qSg2bq4ut8jy

HUMANIQ--- 0x93aac32fee134343ae90bf37259f11c902a301c0

Sort:  

Hi! I am a robot. I just upvoted you! I found similar content that readers might be interested in:
https://www.investfeed.com/upload/investFeedInc.TokenSale.pdf