Menentukan cakupan dan peserta berarti memilih area pemerintahan yang ditargetkan, misalnya pengadaan pemerintah, serta mengidentifikasi lembaga, vendor, dan auditor agar sistem blockchain tetap terfokus, aman, dan berjalan sesuai tujuan yang ditetapkansteemCreated with Sketch.

in Steem SEA15 days ago

1000055090.png

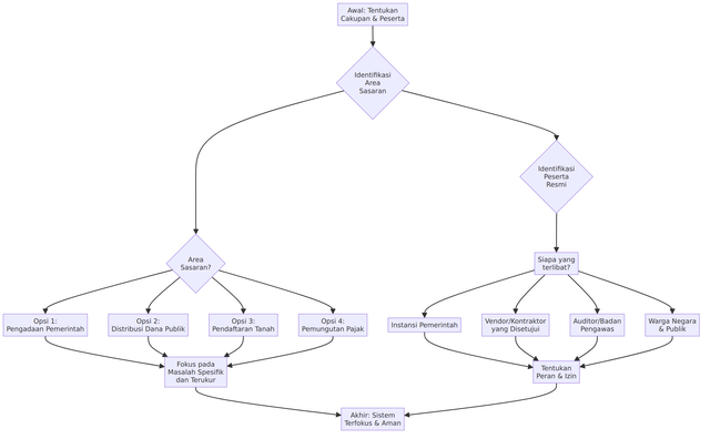
Menentukan cakupan dan partisipan merupakan langkah pertama dan terpenting dalam membangun sistem blockchain untuk memerangi korupsi. Langkah ini menetapkan "apa" dan "siapa" dari proyek tersebut, memastikan bahwa sistem tetap fokus dan efektif.

Menentukan Cakupan

Cakupan menentukan area atau proses spesifik dalam pemerintahan yang akan ditangani oleh sistem blockchain. Alih-alih mencoba menghilangkan semua bentuk korupsi sekaligus, mempersempit cakupan menciptakan solusi yang terarah dan mudah dikelola.

1000055084.png

Pengadaan pemerintah merupakan sumber korupsi yang sering terjadi. Dalam hal ini, cakupannya akan mencakup pemantauan penawaran, kontrak, dan pembayaran untuk proyek-proyek publik. Fokus lain yang memungkinkan adalah penyaluran dana publik, seperti program kesejahteraan atau bantuan bencana, untuk memastikan bahwa dana tersebut sampai kepada penerima yang dituju tanpa pengalihan.

Pendaftaran tanah merupakan area rentan lainnya, di mana digitalisasi sertifikat tanah dapat membantu mencegah klaim kepemilikan yang curang dan penyuapan selama pendaftaran. Pemungutan pajak juga dapat ditargetkan, dengan tujuan meningkatkan transparansi dan akuntabilitas dalam pembayaran dan pendapatan pemerintah.

Memilih fokus yang spesifik membuat proyek terukur dan praktis. Misalnya, fokus pada pengadaan pemerintah memungkinkan indikator keberhasilan yang jelas, seperti berkurangnya penundaan kontrak atau penurunan aktivitas lelang yang mencurigakan.

Menentukan Peserta

Setelah cakupan ditentukan, langkah selanjutnya adalah mengidentifikasi siapa yang akan berpartisipasi dalam jaringan blockchain. Karena ini adalah blockchain berizin, hanya entitas yang berwenang yang dapat memperoleh akses. Peserta adalah pengguna sistem dan pemangku kepentingan yang peduli dengan integritas proses.

Lembaga pemerintah adalah aktor utama. Misalnya, Kementerian Pekerjaan Umum akan menangani pengadaan dengan memulai transaksi dan memverifikasi data. Vendor dan kontraktor yang disetujui juga berpartisipasi dengan mengajukan penawaran dan menerima pembayaran melalui sistem.

1000055088.png

1000055086.png
1000055087.png
1000055089.png

Auditor dan badan pengawas, seperti kantor audit nasional, memainkan peran penting dengan akses baca-saja. Mereka memastikan kepatuhan dan menyediakan pemeriksaan dan keseimbangan eksternal. Warga negara dan publik, meskipun tidak terlibat dalam setiap transaksi, mungkin diberikan akses terbatas untuk melihat informasi seperti detail kontrak dan tonggak proyek, yang memungkinkan mereka untuk meminta pertanggungjawaban pemerintah.

Penentuan partisipan dengan cara ini memastikan bahwa setiap aktor memiliki tingkat akses yang sesuai. Penetapan peran dan izin yang tepat akan mencegah masuknya orang yang tidak berwenang dan melindungi data serta keseluruhan proses.

Mpu Gandring ingin memberantas korupsi di Indonesia dengan teknologi blockchain! Anda ingin mendukung?

  • Follow akun Mpu.
  • Upvote dan resteem postingan Mpu.
  • Share di Instagram, Facebook, X/Twitter dll.
  • Biar pemerintah mendengar dan menerapkannya.

Posting terkait: https://steemit.com/steem-sea/@mpu.gandring/membangun-sistem-blockchain-untuk-melawan-korupsi-libatkan-penentuan-area-target-pemilihan-platform-perancangan-kontrak-pintar

Proyek Percontohan


Proyek percontohan sistem manajemen kontrak pemerintah desa Steem SEA yang memanfaatkan blockchain Steem untuk mencatat informasi kontrak penting secara permanen, dengan fokus pada integritas dan transparansi data


Proyek percontohan pengeluaran pemerintah di blockchain tentang “Pembelian bangku taman kota Steem SEA” menggunakan blockchain Steem

Sort:  

Upvoted! Thank you for supporting witness @jswit.