Komponen "Peringatan dan Investigasi" mengotomatiskan penandaan transaksi mencurigakan sesuai kriteria, lalu memberi alat bagi penyelidik untuk menyelidiki, melacak pergerakan dana lintas platform, dan akhirnya menyusun kasussteemCreated with Sketch.

in Steem SEA23 days ago

1000054396.jpg

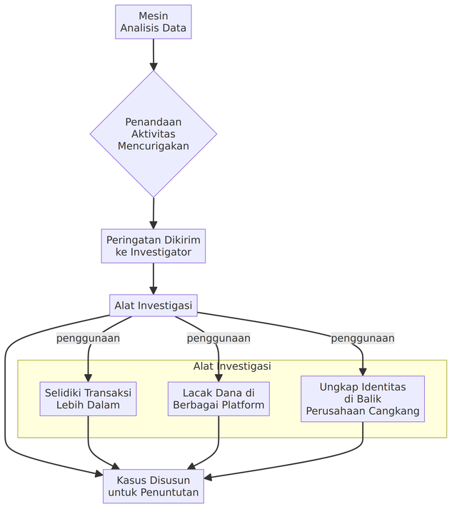
Fase Peringatan dan Investigasi adalah tahap di mana analisis otomatis diubah menjadi wawasan praktis bagi penyelidik manusia. Proses ini memiliki dua bagian utama: penandaan otomatis aktivitas mencurigakan dan penyediaan alat yang memungkinkan penyelidik mengambil tindakan berdasarkan peringatan tersebut.

1000054394.png

Bagian pertama adalah Penandaan Aktivitas Mencurigakan, yang berfungsi sebagai garis pertahanan awal sistem. Dengan menggunakan wawasan dari Mesin Analisis Data, sistem secara otomatis menandai transaksi yang memenuhi kriteria tertentu yang telah ditentukan sebelumnya. Penandaan ini bertindak sebagai peringatan vital, mengarahkan penyelidik langsung ke area yang perlu diperhatikan. Misalnya, sistem dapat menyoroti transaksi yang melibatkan transfer dana besar secara tiba-tiba, interaksi dengan alamat berisiko tinggi yang sebelumnya terkait dengan aktivitas ilegal, atau transfer multi-hop yang kompleks di beberapa dompet atau perusahaan cangkang yang bertujuan untuk mengaburkan asal dan tujuan dana yang sebenarnya.

Bagian kedua melibatkan Alat Investigasi, yang mulai berfungsi setelah peringatan dikeluarkan. Penyelidik dilengkapi dengan alat khusus yang memungkinkan mereka melakukan analisis mendalam di luar penandaan awal. Alat-alat ini memungkinkan pelacakan pergerakan dana di berbagai platform dan mata uang kripto, memeriksa detail transaksi yang ditandai lebih teliti, dan bahkan mengungkap individu atau kelompok di balik perusahaan cangkang dengan melakukan referensi silang catatan blockchain dengan basis data penegakan hukum tradisional.

1000054055.png

1000054056.png
1000054058.png
1000054059.png

Singkatnya, sistem penandaan mengidentifikasi hal-hal yang mencurigakan, sementara alat investigasi menjelaskan mengapa hal tersebut mencurigakan dan memberikan bukti yang dibutuhkan untuk membangun kasus yang kuat untuk penuntutan.

Mpu Gandring ingin memberantas korupsi di Indonesia dengan teknologi blockchain! Anda ingin mendukung?

  • Follow akun Mpu.
  • Upvote dan resteem postingan Mpu.
  • Share di Instagram, Facebook, X/Twitter dll.
  • Biar pemerintah mendengar dan menerapkannya.

Posting terkait: https://steemit.com/steem-sea/@mpu.gandring/sistem-analisis-blockchain-dapat-dibangun-untuk-melacak-korupsi-dengan-mengumpulkan-dan-menganalisis-data-blockchain

Proyek Percontohan


Proyek percontohan sistem manajemen kontrak pemerintah desa Steem SEA yang memanfaatkan blockchain Steem untuk mencatat informasi kontrak penting secara permanen, dengan fokus pada integritas dan transparansi data


Proyek percontohan pengeluaran pemerintah di blockchain tentang “Pembelian bangku taman kota Steem SEA” menggunakan blockchain Steem

Sort:  

Upvoted! Thank you for supporting witness @jswit.