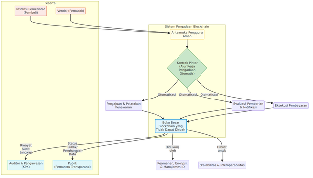
Tahap Program Percontohan dan Implementasi cakup uji coba terbatas dengan peserta terpilih untuk validasi fungsi teknis serta antarmuka pengguna, sekaligus susun kerangka hukum yang akui tanda tangan kriptografi dan kontrak pintar sebagai sah
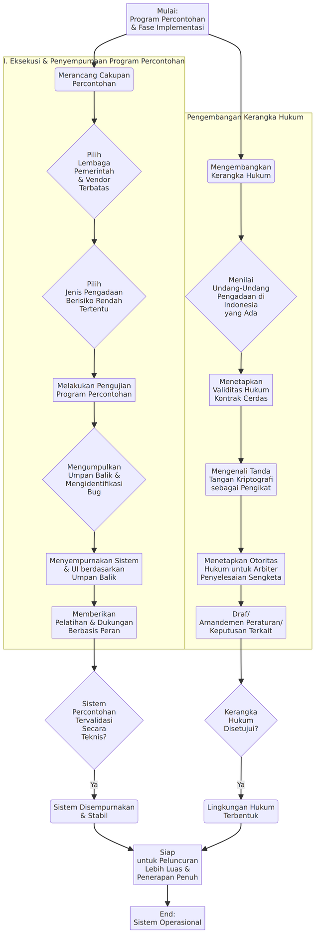
Program Percontohan dan Implementasi (Langkah 6) merupakan tahap terakhir dan paling krusial di mana sistem bertransisi dari teori ke praktik di lingkungan nyata pemerintah Indonesia. Pada titik ini, keberhasilan proyek bergantung pada validasi teknologi, konfirmasi adopsi pengguna, dan pengamanan landasan hukum yang diperlukan untuk penerapan nasional.
Program Percontohan: Pengujian dan Penyempurnaan
Prinsip panduan dari fase percontohan adalah "mulai dari yang kecil, belajar dengan cepat." Ini berfungsi sebagai transisi terkendali dari pengembangan ke penerapan di dunia nyata, meminimalkan risiko sekaligus memaksimalkan peluang pembelajaran.
Untuk memulai, percontohan harus dirancang dengan cermat. Ini harus melibatkan kelompok kecil dan terfokus yang diambil dari instansi pemerintah yang telah dipilih sebelumnya dan sejumlah kecil vendor tepercaya dan patuh. Pengaturan ini memungkinkan pelatihan yang terarah dan pengumpulan umpan balik yang lebih mudah dikelola. Implementasi awal harus mencakup hanya satu atau dua jenis proses pengadaan yang sederhana dan bernilai rendah hingga menengah—seperti pembelian perlengkapan kantor atau layanan TI dasar. Hal ini memastikan bahwa Kontrak Cerdas (Langkah 3) dan Antarmuka Pengguna (Langkah 4) dapat diuji dalam kondisi yang realistis namun tidak kritis.
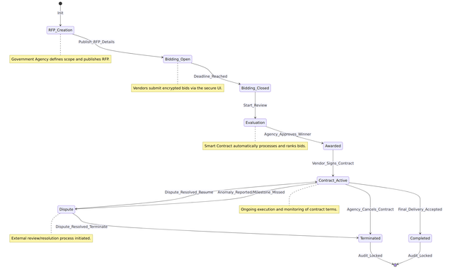
Proyek percontohan juga harus memvalidasi seluruh siklus hidup operasional. Hal ini perlu memastikan kekekalan penawaran tertutup, memastikan bahwa semua hash penawaran dicatat dengan benar dan terlindungi dari manipulasi. Proses evaluasi otomatis harus diuji untuk memverifikasi bahwa kontrak cerdas secara akurat dan objektif memilih penawar pemenang sesuai dengan kriteria yang telah ditentukan. Terakhir, mekanisme pembayaran bersyarat harus diuji untuk memastikan bahwa dana dicairkan secara otomatis hanya setelah verifikasi tonggak proyek berhasil.
Pelatihan dan Dukungan
Adopsi teknologi seringkali menghadirkan tantangan terbesar dalam proyek pemerintah. Untuk mengatasi hal ini, pelatihan berbasis peran sangat penting. Personel pemerintah harus menerima instruksi tentang cara membuat RFP dan menyetujui tonggak, sementara vendor harus belajar menggunakan tanda tangan kriptografi mereka (Langkah 5) untuk pengajuan penawaran yang aman.
Lingkaran umpan balik yang terstruktur juga harus dibangun untuk mengumpulkan wawasan dari pengguna dan vendor pemerintah. Umpan balik ini akan memberikan informasi berharga tentang Antarmuka Pengguna dan efisiensi alur kerja secara keseluruhan, yang memandu penyempurnaan sebelum peluncuran sistem secara penuh. Selain itu, tim dukungan khusus sementara harus dibentuk untuk mengatasi masalah teknis dengan cepat, seperti masalah autentikasi pengguna, kesalahan eksekusi kontrak pintar, atau tantangan integrasi dengan infrastruktur pemerintah yang ada.
Menetapkan Kerangka Hukum
Agar sistem pengadaan berbasis blockchain dapat secara efektif menghilangkan korupsi, hasil otomatisnya harus memiliki bobot hukum yang kuat.
Persyaratan pertama adalah keberlakuan kontrak pintar. Tim hukum harus berkolaborasi dengan otoritas pemerintah untuk memastikan bahwa Kontrak Pintar diakui sebagai perjanjian hukum yang mengikat. Kerangka kerja tersebut harus secara resmi mengakui bahwa tanda tangan digital kriptografi—transaksi kunci privat yang dilakukan oleh instansi pemerintah dan vendor—secara hukum setara dengan tanda tangan tulisan tangan di atas kertas. Lebih lanjut, peraturan baru mungkin diperlukan untuk mendefinisikan "kode sebagai hukum", yang berarti kode kontrak pintar itu sendiri menjadi representasi hukum definitif dari ketentuan perjanjian.
Persyaratan kedua menyangkut otoritas penyelesaian sengketa. Kerangka hukum harus memberdayakan badan eksternal yang dipilih untuk Penyelesaian Sengketa (Langkah 3) untuk bertindak dengan otoritas yang diakui. Badan ini, yang disebut sebagai Arbiter Oracle, harus diberi wewenang secara hukum untuk mengeluarkan keputusan final dan mengikat yang dapat ditegakkan secara otomatis oleh kontrak pintar—seperti memicu pembayaran, mengenakan penalti, atau mengakhiri kontrak.
Program percontohan yang berhasil akan menunjukkan keandalan teknis sistem dan memberikan bukti nyata bahwa sistem tersebut dapat berfungsi secara efektif di dalam pemerintahan Indonesia. Validasi ini akan memberi pemerintah keyakinan untuk bergerak menuju implementasi nasional, yang sepenuhnya didukung oleh landasan hukum yang jelas dan dapat ditegakkan.
Mpu Gandring ingin memberantas korupsi di Indonesia dengan teknologi blockchain! Anda ingin mendukung?
- Follow akun Mpu.
- Upvote dan resteem postingan Mpu.
- Share di Instagram, Facebook, X/Twitter dll.
- Biar pemerintah mendengar dan menerapkannya.






Upvoted! Thank you for supporting witness @jswit.