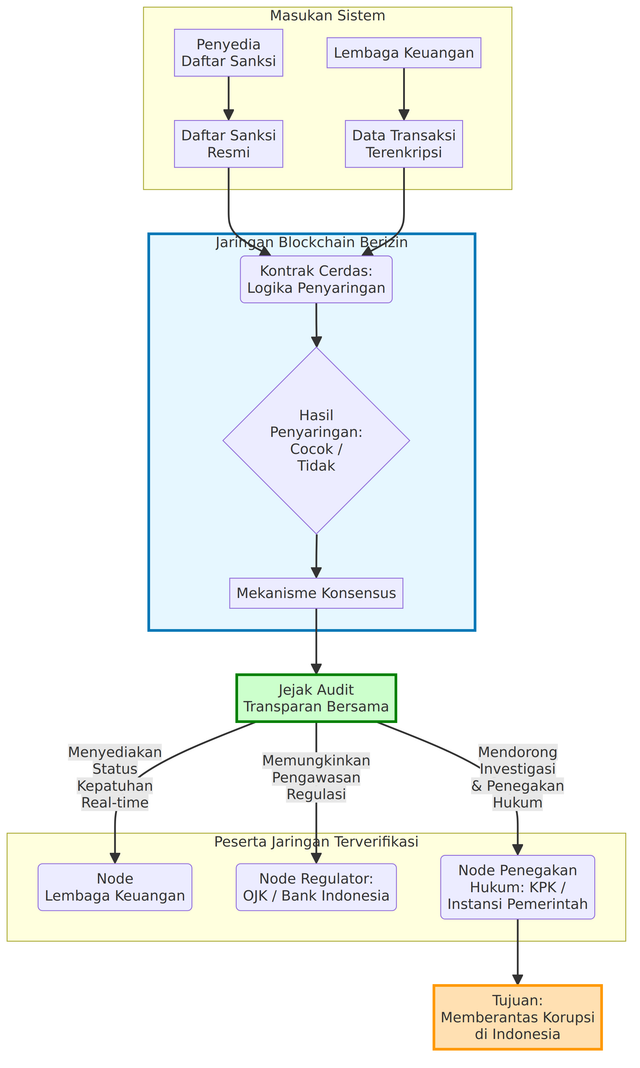
Untuk berantas korupsi, Indonesia perlu sistem sanksi berbasis blockchain berizin (misalnya Hyperledger Fabric/Quorum) yang jamin keamanan, privasi, serta batasi partisipasi pada lembaga terverifikasi seperti pemerintah, OJK, KPK, dan lembaga keuangan
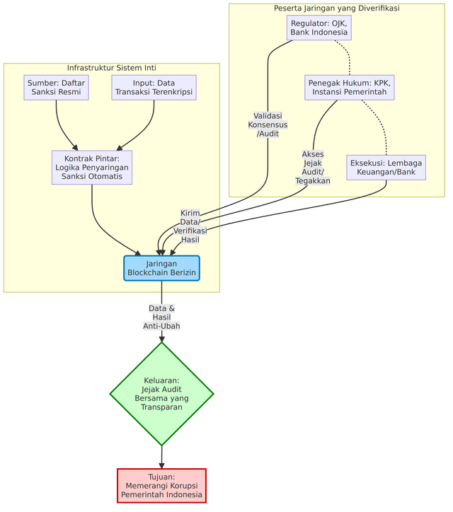
Mendefinisikan jaringan merupakan langkah mendasar dalam menciptakan sistem penyaringan sanksi berbasis blockchain yang kuat. Hal ini khususnya penting ketika beroperasi di lingkungan berisiko tinggi seperti upaya antikorupsi pemerintah di Indonesia. Membangun jaringan membutuhkan dua keputusan penting: memilih jenis blockchain dan menentukan partisipan spesifik.
Keputusan pertama melibatkan pemilihan antara blockchain berizin dan blockchain publik. Pilihan ini bergantung pada tingkat keamanan, kontrol, dan privasi yang dibutuhkan. Blockchain berizin menyediakan tingkat keamanan dan kontrol yang tinggi karena akses dibatasi hanya untuk entitas yang telah diverifikasi dan tepercaya. Hal ini menjadikannya solusi ideal untuk lingkungan sensitif dengan keamanan tinggi seperti sistem kepatuhan pemerintah. Sebaliknya, blockchain publik memungkinkan siapa pun untuk bergabung, sehingga mempersulit kontrol akses ke data kepatuhan yang sensitif.
Privasi merupakan faktor penting lainnya. Blockchain berizin memastikan bahwa data, meskipun dienkripsi, hanya dibagikan di antara partisipan yang berwenang. Hal ini memungkinkan detail transaksi dan hasil penyaringan tetap rahasia di dalam jaringan. Di sisi lain, blockchain publik biasanya transparan, artinya transaksi dapat dilihat oleh semua partisipan atau bahkan masyarakat umum. Transparansi semacam itu berbenturan dengan persyaratan privasi dan keamanan.
Kinerja juga lebih unggul pada blockchain berizin. Karena jumlah node lebih kecil dan partisipannya diketahui, konsensus dapat dicapai lebih cepat, memungkinkan throughput transaksi yang lebih tinggi dan skalabilitas yang lebih baik. Namun, blockchain publik seringkali menghadapi hambatan kinerja karena jaringannya yang besar, global, dan anonim. Demikian pula, mekanisme konsensus dalam blockchain berizin lebih efisien, mengandalkan sistem seperti Proof-of-Authority atau Byzantine Fault Tolerance karena kepercayaan dibangun di antara node. Blockchain publik harus mengandalkan mekanisme intensif sumber daya seperti Proof-of-Work atau Proof-of-Stake karena kepercayaan tidak inheren.
Oleh karena alasan ini, keputusan yang jelas untuk sistem penyaringan sanksi dalam konteks ini adalah menggunakan blockchain berizin. Ini memastikan bahwa hanya partisipan yang telah disetujui sebelumnya, seperti lembaga pemerintah, bank sentral, dan lembaga keuangan yang teregulasi, yang dapat bergabung dengan jaringan. Ini menjamin keamanan dan integritas yang diperlukan untuk kepatuhan keuangan dengan keamanan tinggi. Lebih lanjut, sistem ini memungkinkan privasi terenkripsi dalam data transaksi sekaligus menjaga jejak audit bersama yang transparan di antara anggota yang telah diverifikasi. Bersama-sama, fitur-fitur ini secara langsung mendukung kepatuhan regulasi dan tujuan antikorupsi.
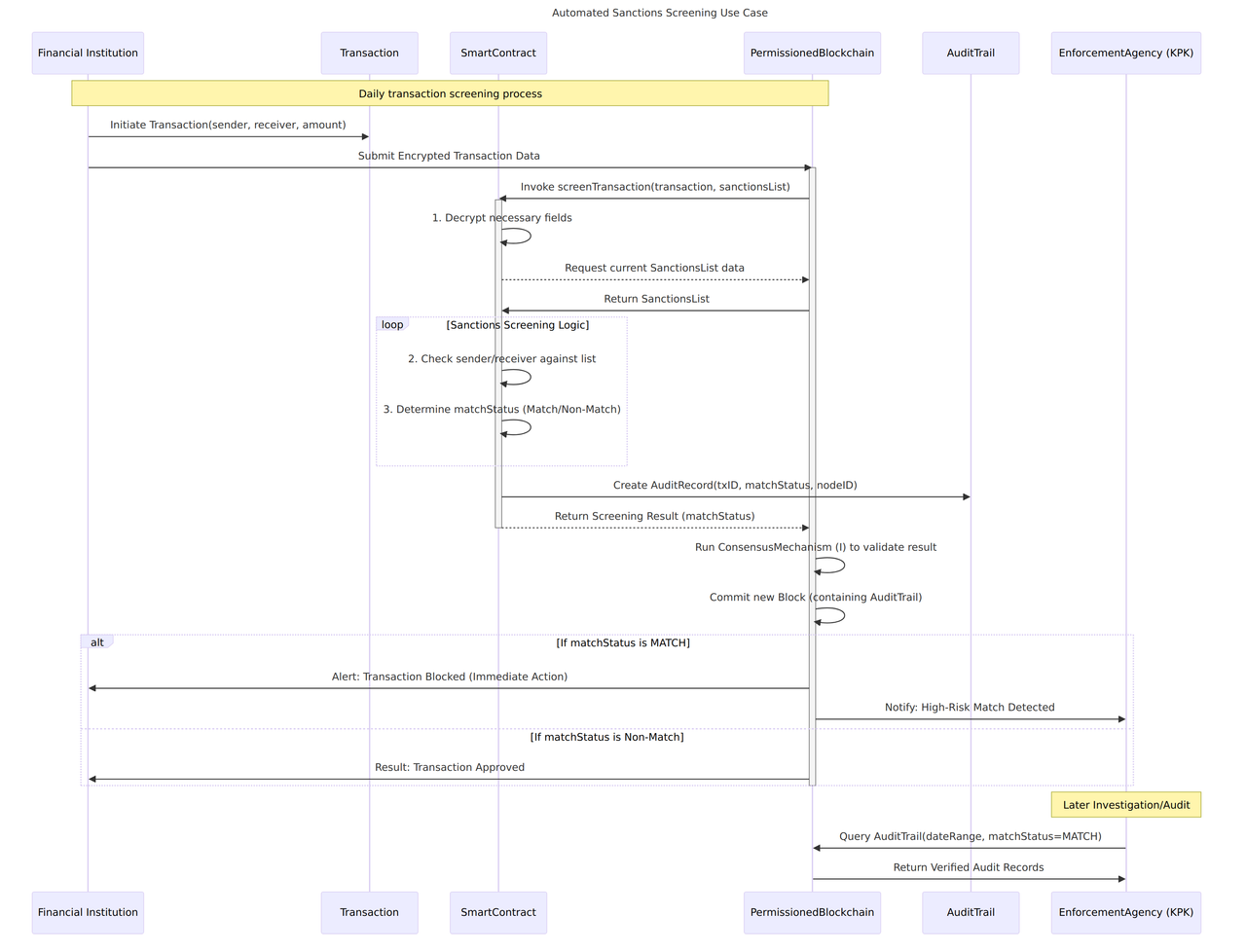
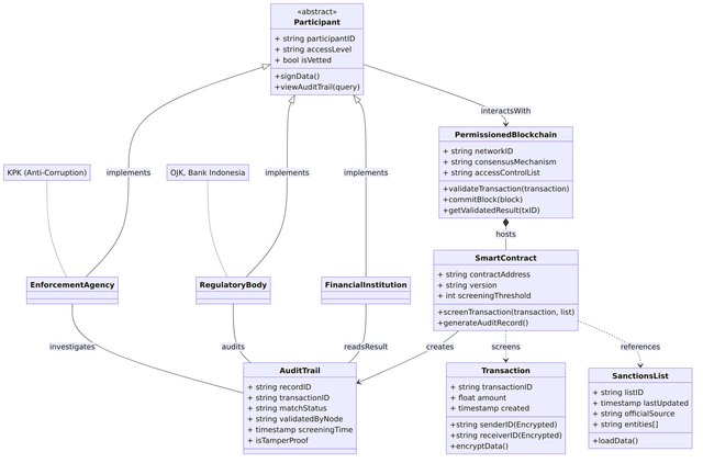
Pertimbangan utama kedua adalah identifikasi peserta jaringan, yang menentukan cakupan dan kewenangan hukum sistem. Jaringan ini membutuhkan entitas yang menyediakan daftar sanksi sebagai sumber kebenaran, entitas yang menggunakan sistem penyaringan untuk melakukan pemeriksaan, dan entitas yang mengatur dan mengaudit sistem untuk pengawasan.
Penyedia daftar sanksi memainkan peran sentral dengan menyusun dan memelihara daftar sanksi resmi. Di tingkat domestik, lembaga pemerintah Indonesia seperti Komisi Pemberantasan Korupsi (KPK) dan Kementerian Keuangan akan menangani daftar antikorupsi. Untuk cakupan internasional, organisasi seperti Perserikatan Bangsa-Bangsa, Kantor Pengawasan Aset Luar Negeri (OFAC), dan Uni Eropa menyediakan daftar sanksi global.
Lembaga keuangan adalah pengguna utama sistem ini. Ini termasuk bank komersial dan bank sentral, yang bertanggung jawab untuk menyaring data nasabah dan transaksi berdasarkan daftar sanksi. Entitas keuangan teregulasi lainnya, seperti perusahaan asuransi, perusahaan investasi, dan layanan transfer uang, juga berpartisipasi sebagai pengguna utama sistem ini.
Instansi pemerintah dan badan regulator membentuk komponen pengawasan jaringan. Otoritas Jasa Keuangan (OJK) dan Bank Indonesia (Bank Indonesia) menetapkan standar regulasi, memastikan sistem telah mendapatkan persetujuan regulator, dan bertindak sebagai validator konsensus. Lembaga antikorupsi seperti KPK menggunakan jejak audit bersama untuk investigasi dan memastikan sistem memenuhi tujuan antikorupsinya. Kementerian Komunikasi dan Informatika (Kominfo) mengawasi kerangka kerja teknis dan keamanan platform data.
Melalui keterlibatan gabungan dari berbagai lembaga yang berwenang ini, jaringan ini mencapai keamanan, kepatuhan, dan efektivitas operasional. Setiap peserta memainkan peran spesifik yang berkontribusi pada tujuan keseluruhan, yaitu menciptakan sistem penyaringan sanksi yang tepercaya dan efektif untuk mendukung inisiatif antikorupsi di Indonesia.
Mpu Gandring ingin memberantas korupsi di Indonesia dengan teknologi blockchain! Anda ingin mendukung?
- Follow akun Mpu.
- Upvote dan resteem postingan Mpu.
- Share di Instagram, Facebook, X/Twitter dll.
- Biar pemerintah mendengar dan menerapkannya.
Upvoted! Thank you for supporting witness @jswit.