Untuk memerangi korupsi di Indonesia, sistem blockchain harus difokuskan pada area spesifik seperti pengadaan atau pendaftaran tanah, dengan partisipasi jelas dari lembaga pemerintah, sektor swasta, dan badan pengawas terkait

in Steem SEA2 months ago

1000046946.png

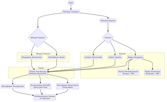
Untuk menciptakan sistem anti-korupsi berbasis blockchain yang sukses, penting untuk memulai dengan cakupan yang terdefinisi dengan baik dan mudah dikelola. Menangani semua bentuk korupsi sekaligus akan menjadi tidak praktis; sebaliknya, berfokus pada area spesifik yang berdampak tinggi memungkinkan implementasi yang lebih terarah dan efektif.

Salah satu area tersebut adalah pengadaan pemerintah, di mana transaksi keuangan besar menciptakan risiko korupsi yang tinggi. Sistem blockchain dapat melacak seluruh siklus pengadaan—dari penerbitan tender awal hingga pembayaran akhir—sehingga memastikan transparansi. Sistem ini akan merekam proses seperti penawaran, pemilihan vendor, pemberian kontrak, pengiriman barang dan jasa, serta persetujuan pembayaran. Sifat blockchain yang tidak dapat diubah akan mencegah pemalsuan penawaran, penyembunyian konflik kepentingan, dan penyalahgunaan dana.

1000046938.png

Area penting lainnya adalah pendaftaran dan sertifikasi tanah. Di Indonesia, sengketa tanah dan sertifikasi ilegal tersebar luas. Buku besar blockchain dapat menyediakan sistem transparan dan anti-rusak yang melacak transfer kepemilikan tanah, batas properti, dan catatan historis. Hal ini akan mengurangi penipuan, mempercepat pendaftaran, dan menyediakan satu sumber data kepemilikan tanah yang dapat diverifikasi.

Penyediaan layanan publik—seperti pembayaran kesejahteraan atau penerbitan izin—juga dapat memanfaatkan blockchain. Blockchain dapat melacak pencairan dana, memverifikasi identitas penerima, dan mengelola alur kerja aplikasi. Hasilnya adalah pengurangan birokrasi, lebih sedikit klaim palsu, verifikasi otomatis, dan penyuapan yang diminimalkan.

Terakhir, pengumpulan pajak dan pendapatan merupakan area rentan di mana korupsi dapat menyebabkan kerugian pendapatan yang besar. Solusi berbasis blockchain dapat melacak pengajuan, pembayaran, dan audit pajak secara aman. Hal ini akan mengurangi penghindaran pajak dan penyuapan sekaligus memberikan regulator jejak audit yang jelas dan dapat dilacak.

Setelah memilih area target, langkah selanjutnya adalah menentukan partisipan yang terlibat dalam sistem. Hal ini memastikan bahwa kebutuhan pemangku kepentingan terpenuhi dan kontrol akses dirancang dengan baik.

Dalam sistem pengadaan pemerintah, pesertanya meliputi:

  • Instansi pemerintah, seperti panitia pengadaan yang menerbitkan tender dan memilih vendor, auditor (baik internal maupun eksternal) yang memverifikasi integritas proses, dan Kementerian Keuangan, yang menyetujui dan mencairkan dana.

  • Entitas sektor swasta, seperti vendor dan penawar yang mengajukan proposal dan memantau status pengajuan mereka.

  • Regulator dan badan pengawas, termasuk Komisi Pemberantasan Korupsi (misalnya, KPK), yang mewajibkan akses transaksi secara real-time, dan Badan Pemeriksa Keuangan (BPK), yang meninjau jejak audit untuk kepatuhan keuangan.

  • Warga negara (opsional tetapi dianjurkan), yang dapat diberikan akses ke informasi yang tidak sensitif seperti penawaran yang menang dan nilai kontrak untuk mendorong transparansi dan pengawasan publik.

1000046939.png

1000046943.png
1000046944.png
1000046945.png

Dalam sistem pendaftaran tanah, peserta kuncinya meliputi:

  • Instansi pemerintah, seperti Badan Pertanahan Nasional (BPN), yang mengawasi administrasi pertanahan, dan kantor-kantor pemerintah daerah, yang menangani pendaftaran tanah dan pemungutan pajak.

  • Lembaga keuangan, seperti bank yang memproses aplikasi hipotek dan pinjaman dan perlu memverifikasi keaslian hak atas tanah.

  • Profesional hukum, termasuk notaris dan pengacara yang terlibat dalam pengalihan properti dan uji tuntas hukum.

  • Warga negara dan pemilik properti, termasuk individu dan bisnis yang terlibat dalam pembelian, penjualan, atau kepemilikan properti.

Dengan mendefinisikan ruang lingkup dan peserta secara jelas, tim pengembang dapat membangun sistem yang secara langsung mengatasi masalah yang dihadapi, melibatkan semua pemangku kepentingan terkait, dan secara signifikan meningkatkan upaya pemberantasan korupsi.

Mpu Gandring ingin memberantas korupsi di Indonesia dengan teknologi blockchain! Anda ingin mendukung?

  • Follow akun Mpu.
  • Upvote dan resteem postingan Mpu.
  • Share di Instagram, Facebook, X/Twitter dll.
  • Biar pemerintah mendengar dan menerapkannya.

Posting terkait: https://steemit.com/steem-sea/@mpu.gandring/membangun-sistem-anti-korupsi-berbasis-blockchain-libatkan-penentuan-target-pemilihan-platform-pengembangan-kontrak-pintar

Proyek Percontohan


Proyek percontohan sistem manajemen kontrak pemerintah desa Steem SEA yang memanfaatkan blockchain Steem untuk mencatat informasi kontrak penting secara permanen, dengan fokus pada integritas dan transparansi data


Proyek percontohan pengeluaran pemerintah di blockchain tentang “Pembelian bangku taman kota Steem SEA” menggunakan blockchain Steem

Sort:  

Upvoted! Thank you for supporting witness @jswit.